一、竞赛概要
(一)赛题背景
随着边缘智能计算相关技术的日渐成熟,未来边缘智能应用技术人才需求从中高端人才向应用型人才过渡。边缘智能应用相关技术目前正处在落地应用的重要阶段,与边缘智能应用技术研发初期需要大量的中高端人才不同,在落地应用阶段则需要大量的应用型人才,这些应用型人才需要把边缘智能应用技术落地到众多的传统行业中。
中国大学生计算机设计大赛人工智能挑战赛 - 边缘智能应用赛项考察边缘智能应用技术基础专业知识、应用技术,重点考核边缘终端技术应用开发、系统管理与维护等能力。基于机器人技术应用实训平台产品,考核对语音模块的调用、数据预处理、模型训练与转换、应用开发与部署。通过竞赛考核,提升学生对边缘智能应用行业综合实践能力。
(二)具体内容
竞赛围绕通用技术和应用创新两个层面展开,其中,通用技术重点聚焦具有国际前瞻性的机器人和人工智能技术,应用创新则聚焦具体场景应用。
竞赛采用“机器人技术应用实训平台”,围绕边缘应用技术的基础知识、技能、AI 典型行业应用,满足竞赛和教学需要,为竞赛和教学提供应用开发和创新基础,充分体现边缘智能应用技术关键技能,考核考生在边缘智能技术应用领域掌握的层级及潜质。
赛项方案的设计、赛项过程的组织、赛项结果的评判都本着“公开、公平、公正”的原则,由赛项专家组、赛项裁判组提前制定详细的赛项组织流程、赛项评判细则,整个竞赛过程透明公开,实时发布竞赛进程和成绩。
(1)竞赛考核模块
(2)考核模块简述
Ÿ 模块A:语音识别与控制:
考核参赛选手编写、执行Python脚本,完成通过接口实现语音的识别与合成,通过获取语音命令执行后的返回值来进行自定义控制。
Ÿ 模块B:图像识别与检测:
考核算法模型的微调训练,完成模型的数据集配置文件生成、数据集转化、模型训练、模型转换、模型测试等内容。
Ÿ 模块C:人工智能应用开发:
考核通过使用计算机视觉与AI模型接口服务实现推理结果,进行人工智能典型行业应用程序开发。
二、挑战规则
(一)竞赛方式及要求
1. 选手须为高职院校在籍学生,不另设组别。
2. 每个参赛队由2名参赛学生和不多于2名指导教师组成,指导教师须为本校专职教师,不可跨校组队。参赛选手、指导教师报名获得确认后不得随意更换,如备赛过程中参赛选手和指导教师因故无法参赛,参赛单位需提交书面申请进行人员更换,否则视为自动放弃竞赛;竞赛开始后,参赛队不得更换参赛队员。
3. 竞赛时长:3小时,全部为实操比赛。
(二)竞赛流程
具体竞赛日期详见后续通知。整个比赛时间预计为3天,其中正式比赛为1天。
竞赛时间安排与流程(以最终通知为准)

(三)命题方式
为保证竞赛公平、公正,结合国内保密工作管理要求,本次竞赛命题专家组在保密、独立的环境中拟定竞赛试题,经由赛项组委会指定的独立专家进行评审。
根据命题规则,竞赛时,同一场比赛选手采用相同赛题,不同比赛日使用不同赛题。赛题抽取是在大赛组委会办公室监督仲裁组的监督下,由专家组长随机抽取。大赛组委会须指定专人负责赛题印刷、加密保管、领取和回收工作。
(四)统分方法
选手完成所有竞赛考核模块后,裁判员对该模块进行评分,取平均分为选手该模块得分。选手最终得分由比赛两个模块得分累计相加得出。裁判员应根据竞赛确定的评分标准进行技术评定,评定期间若有争议,应由裁判长裁决。
评定期间,裁判员应注意区分外观缺陷及细部缺陷,避免对某一缺陷出现重复扣分。评定结束后,裁判员应在评分表上签字确认。若出现零分或满分,裁判组应及时上报裁判长进行复核,经裁判长复核确认后方可进入结果统计。
(五)选手须具备的能力

(六)场地设备
竞赛场地按照每个工位配置以下竞赛设施:

一般每个比赛区需要4平方米,每个工位之间需要一定的间距,预计每天同时同场竞赛队伍数25队,需要200平米左右的场地(以承办单位现场实际情况为准)。
(七)决赛场地禁止自带使用的设备和材料

(八)裁判构成和分组
赛场实行裁判长负责制,全面负责本赛项的竞赛执裁工作。
(1)裁判组
裁判组设裁判长一名,裁判员若干,裁判员由院校、行业、企业人员组成;裁判员须符合裁判员工作管理规范,赛前由技术工作委员会统一组织裁判员培训。
(2)裁判任职条件
裁判原则上应具备以下条件:
l 热爱祖国,遵纪守法,爱岗敬业,思想品德优秀,有较强的团队合作精神、组织协调能力,处理问题公平、公正;
l 建议由高校、高职院校以及行业、企业专家共同构成裁判组。
(3) 预期分组与分工方案
裁判组成员负责各项赛务工作。主要包括参与确定竞赛项目和比赛规则、评分标准及相关竞赛技术性文件;负责竞赛场地、设备等的检验;负责全过程竞赛的执裁工作和竞赛成绩的汇总、审核、报批、发布。
三、竞赛细则
(一)抽签和熟悉场地
1) 组委会在报到结束后,召开领队会议,宣布有关规定,统一安排参赛队进行抽签,由抽签决定各参赛队比赛进场顺序。
2) 组委会安排各参赛队统一有序的熟悉场地。熟悉场地时,参赛队限定在观摩区活动,不得进入竞赛区。严禁与现场工作人员进行交流,不发表没有根据以及有损大赛整体形象的言论。
3) 熟悉场地时应严格遵守大赛相关规定,严禁拥挤、喧哗、打闹,以免发生意外事故。
(二)裁判员条件和工作内容
1) 裁判长
裁判组设裁判长、裁判长助理,裁判员若干名。裁判长通过直接转任和遵选两种方式产生,裁判长助理人选由裁判长向组委会技术工作组提名申请。裁判组在裁判长带领下,负责比赛各环节技术工作,裁判长及裁判长助理不参与评分。
2) 裁判员的条件和组成
(1)裁判员由各参赛队伍推荐,每支参赛队伍仅可推荐1-2名裁判员。
(2)裁判员须符合裁判员工作管理规范,赛前由赛项执委员会统一组织裁判员培训。
(3)裁判员按工作需要,由裁判长将其分小组开展工作。全部裁判工作均采取回避制度,裁判员不对来自同一省份的选手进行评判。
3) 裁判员的工作内容
(1)裁判员赛前培训
裁判员需在赛前参加裁判工作培训,掌握与执裁工作相关的大赛制度要求和赛项竞赛规则。
(2)赛前准备
裁判执裁前对赛场设备设施的规范性、完整性和安全性进行检查,做好执裁的准备工作。
(3)现场执裁
现场裁判负责引导选手在赛位或等候区域等待竞赛指令。竞赛过程中,裁判员不得单独接近选手,选手举手示意裁判解决竞赛中出现的问题时须有第二位裁判在场;裁判员无权解释竞赛赛题内容。竞赛中现场裁判需做好赛场纪律的维护,对有违规行为的选手提出警告,对严重违规选手,应按竞赛规程予以停赛或取消竞赛资格等处理,并记录在《赛场情况记录表》。现场裁判适时提醒选手竞赛剩余时间,到竞赛结束时,选手仍未停止作业,现场裁判在确保安全前提下有权强制终止选手作业。加密裁判和现场裁判负责检查选手携带的物品,违规物品一律清出赛场。竞赛结束后裁判员要命令选手停止竞赛,监督选手提交竞赛结果资料、电子存储设备、草稿纸等一切竞赛文件。竞赛换场期间,现场裁判须做好选手的隔离工作。
(4)竞赛作品的加密和解密
选手参赛作品的加解密在裁判长或评分裁判组监督下进行。加密由加密裁判员和保密技术人员共同完成;评分结果得出后,在监督人员监督下对加密结果进行解密,并形成最终成绩单。
(5)竞赛材料和作品管理
现场裁判须在规定时间发放赛题,于赛后回收、密封所有竞赛作品和资料并将其交给承办单位就地保存。
(6)成绩复核及数据录入、统计
如在成绩复核中发现错误,裁判长须会同相关评分裁判更正成绩并签字确认。
4) 裁判员在评判工作中的任务
竞赛过程中,评分裁判根据参赛选手提交的竞赛成果,依据评分细则进行评分并签字确认;成绩汇总在裁判长监督下由录分工作人员完成汇总计分工作并填写成绩汇总表,成绩汇总表需裁判长签字确认。在正式公布竞赛成绩之前,任何人员不得泄露评分结果。
5) 裁判员在评判中的纪律和要求
(1)裁判员必须服从竞赛规则要求,认真履行相关工作职责。裁判员在工作期间不得使用手机、照相机、录像机等通信和数据存储设备。在竞赛、评分过程中,不得拍照赛题、图纸、竞赛作品。
(2)监督仲裁人员不得干扰裁判人员工作,对于执裁评分的质疑应向裁判长提出,并由裁判长视相关问题做出解释和解决。
(3)现场裁判应及时响应参赛选手提出的问题和合理要求。
(4)现场裁判发现选手不当操作可能产生安全问题,应及时提醒,并做好记录。
(5)现场裁判不得在竞赛选手附近评论或讨论任何问题。
(6)裁判长有权对评判不当造成不良影响等情况的裁判人员做出终止其裁判工作的处理。
(7)严格执行赛场纪律,不得向参赛选手暗示或解答与竞赛有关的内容。对裁判工作中有争议的技术问题、突发事件要及时处理、妥善解决,并及时向裁判长汇报。
(8)严格执行竞赛项目评分标准,做到公平、公正、真实、准确,杜绝随意打分;严禁利用工作之便,弄虚作假、徇私舞弊。
(9)严格遵守保密纪律。裁判员不得私自与参赛选手或代表队联系,不得透露竞赛的有关情况。
(10)竞赛过程中如出现问题或异议,服从裁判长的裁决。
(11)竞赛期间,因裁判人员工作不负责任,造成竞赛程序无法继续进行或评判结果不真实的情况,由赛项组委会视情节轻重,给予通报批评或停止裁判资格,并通知其所在单位做出相应处理。
(三)选手工作内容
1) 选手的工作内容
(1)熟悉场地和设备
l 赛前安排各参赛队选手统一有序的熟悉竞赛场地和设备,不允许使用电脑软件、不允许拆装设备、不允许修改设备参数等。
l 熟悉场地时,不得携带手机、相机等设备,不得对赛场及赛场设备拍照。
l 熟悉场地时不发表没有根据以及有损大赛整体形象的言论。
l 熟悉场地时严格遵守大赛各种制度,严禁拥挤、喧哗,以免发生意外事故。
(2)竞赛过程中,选手遵守竞赛纪律,服从赛场规范,按照赛题要求完成竞赛。
(3)竞赛结束时,选手按照裁判员要求停止操作,并提交竞赛结果资料、赛题、确认单等所有相关内容。
2) 赛场纪律
(1)选手在竞赛期间不得携带、使用手机、照相机、录像机等通信设备,不得携带非大赛提供的电子存储设备、资料。
(2)比赛期间,选手有问题应及时向裁判员反映;选手正常比赛时,裁判员不得主动接近或干涉选手;如果选手需要技术支持,裁判员应及时通知相关人员前来解决;如果选手需作出判决,则应报告裁判长,由裁判长决定。
(3)竞赛结束铃声响起以后,选手应立即停止操作。选手应及时把赛题、确认单等所有相关文件提交给现场裁判,并确认。由裁判长做好加密和保存工作。
(4)未经裁判长允许,不得延长竞赛时间。
(5)未经裁判长允许,竞赛结束后,选手不能离开赛场。
(6)参赛选手不得损坏竞赛设备和影响下一场竞赛的行为。
(7)参赛选手如果违反前述相关规定和组委会印发的竞赛技术规则,视违规程度,受到“总分扣除10-20分、不得进入前5名、取消竞赛资格”等不同程度的处罚。
(8)选手文明参赛要求
l 竞赛现场提供竞赛设备、计算机及相关软件、竞赛结果存储U盘设备,相关技术资料、工具等,选手不得自带任何纸质资料和存储工具,如出现严重的违规、违纪、舞弊等现象,经裁判组裁定取消竞赛成绩。
l 参赛选手必须及时备份和保存自己的竞赛数据,防止意外断电及其它情况造成程序或资料的丢失竞赛结果存储在统一发放选手U盘设备,如果服务器存储结果和U盘不一致,以选手提交的U盘结果为准;不按要求存储数据,导致数据丢失者,责任自负。
l 参赛选手赛位号采取抽签的方式确定,赛位号签在赛前检录时抽取。
l 参赛选手按照参赛赛位号进入竞赛场地,利用现场提供的所有条件,在规定时间内完成竞赛任务。
l 参赛选手在规定时间内(以竞赛日程为准)凭参赛证和身份证进入赛场检录。检录工作由检录工作人员负责,检录后进行工位抽签。
l 参赛选手赛位抽签后,选手在竞赛工位抽签记录表签字确认后,凭赛位号,统一进入对应竞赛工位准备竞赛。竞赛位号抽签确定后,选手不准随意调换。
l 赛位抽签后,由裁判长进行确认现场条件,赛前10分钟领取赛题。裁判长宣布竞赛开始后才可开始操作。
l 竞赛过程中,选手若需休息、饮水或去洗手间,一律计算在竞赛时间内。
l 竞赛过程中,参赛选手须严格遵守相关安全操作规程,禁止不安全操作和野蛮操作,确保人身及设备安全,并接受裁判员的监督和警示。若因选手个人因素造成人身安全事故和设备故障,不予延时。情节特别严重者,由大赛裁判组视具体情况做出处理决定(最高至终止竞赛),并由裁判长上报大赛监督仲裁组。若出现非选手个人因素导致的设备设施故障,大赛裁判组将视具体情况,做出延时处理,并由裁判长上报大赛监督仲裁组。
l 如果选手提前结束竞赛,应报现场裁判员批准。竞赛终止时间由裁判员记录在案。选手提前结束竞赛后,不得再进行任何竞赛相关工作。选手提前结束竞赛后,需原地等待,不得离开赛场,直至本场竞赛结束。
l 裁判长在竞赛结束前15分钟对选手做出提示。裁判长宣布竞赛结束后,选手应立即停止操作。
l 竞赛结束,由现场裁判员和选手检查确认提交的内容。选手在收件表上确认,现场裁判员签字确认。
l 选手离开竞赛场地时,不得将草稿纸等与竞赛相关的物品带离竞赛现场,同时也不得将赛场提供的其他物品带离赛场。
l 除现场裁判员和参赛选手外,其他人员不得进入比赛区域。赛场技术支持人员、工作人员必须在指定区域工作,未经裁判长允许不得进入比赛区域。
l 参赛选手应严格遵守竞赛规则和竞赛纪律,服从裁判员和竞赛工作人员的统一指挥安排,自觉维护赛场秩序,不得因申诉或对处理意见不服而停止竞赛,否则以弃权处理。
l 参赛选手在竞赛过程中,如遇问题,需举手向裁判人员提问。选手之间不得发生任何交流,否则,按作弊处理。
l 参赛选手在竞赛期间未经组委会的批准,不得接受其他单位和个人进行的与竞赛内容相关的采访;参赛选手不得私自公开比赛相关资料。
(四)申诉与仲裁
大赛组委会成立监督仲裁工作组,接受选手、参赛队、裁判的质疑,负责监督比赛公正、仲裁争议。
1) 严格按照备案的比赛实施方案组织比赛。
2) 监督仲裁组应安排人员参与比赛抽签、比赛成绩登录、比赛成绩公布等关键环节,监督裁判人员及赛场工作人员是否秉公执裁或履行职责,并受理各代表队的书面投诉、举报。
3) 比赛期间,各参赛队人员也可对比赛全过程的公平、公正性实施监督。如发现问题,可以书面实名方式向监督仲裁组直至向大赛组委会监督仲裁委员会反映。
4) 比赛中出现争议,应及时上报仲裁组,经仲裁组研究后提出处理意见,上报组委会由大赛组委会做出裁定。
5) 参赛选手对赛场提供的不符合比赛规定的设备、材料,对有失公正的评判,以及工作人员的违规行为等,均可有序地提出申诉。
6) 参赛选手不得因申诉或对处理意见不服而停止比赛,否则按弃权处理。
四、竞赛软硬件平台
本赛项推荐采用“机器人技术应用实训平台”,平台由机器人底座、嵌入式AI核心开发板、桌面级四自由度机械臂、语音采集播放设备、高清显示屏、摄像头、机械臂端末配件、传送带套件、色块配件等部件组成,其中嵌入式AI核心开发板提供不小于3.0 Tops神经网络算力、深度学习算法以及丰富的开发接口,配套机器人技术应用实训平台、模型接口SDK、模型训练工具、实验手册,涵盖人工智能深度学习、计算机视觉等技术内容,满足竞赛和教学需要,为竞赛和教学提供应用开发和创新基础。
比赛器材产品图:

图:机器人技术应用实训平台
设备信息及功能:

五、竞赛实施计划
(一)赛前
1. 宣传与推广
· 制定比赛宣传方案,明确宣传渠道和内容,制作宣传海报、视频等素材。
· 通过线上线下多渠道进行宣传推广,吸引参赛者报名参加。
2. 报名与审核
· 开放比赛报名平台,收集参赛者的基本信息和参赛项目资料。
· 对参赛项目进行初步审核,确保符合比赛要求和规范。
3. 赛前培训与指导
· 组织赛前培训会议,介绍比赛细节、规则和注意事项。
· 提供相关培训资料和教程,指导参赛者做好比赛准备。
4. 场地布置与设备准备
· 根据比赛需求,提前安排比赛场地,确保场地安全、宽敞、舒适。
· 准备比赛所需的设备和工具,如计算机、竞赛软硬件平台等。
(二)赛中
1. 开幕式与赛前说明
· 举行比赛开幕式,介绍比赛背景、宗旨和目标。
· 邀请嘉宾致辞,为比赛加油鼓劲。
2. 项目抽签
· 进行项目抽签,确定比赛顺序及工位号。
3. 比赛过程管理
· 制定比赛流程和时间表,确保比赛按时进行。
· 提供必要的服务和支持,如餐饮、休息区、技术支持等。
4. 裁判与评分标准
· 确定裁判团队,明确评分标准和规则。
· 对比赛过程进行监督和记录,确保公平公正。
5. 观众参观与安全保障
· 组织观众进行赛事参观,增强比赛观赏性和参与感。
· 加强安全保障措施,确保比赛现场安全有序。
(三)赛后
1. 颁奖与表彰仪式
· 根据比赛成绩,进行颁奖和表彰仪式。
· 颁发奖杯、证书等荣誉证明,表彰优秀参赛者和团队。
2. 成果展示与交流
· 提供机会让参赛者展示项目成果,分享经验和心得。
· 组织相关行业专家和学者进行现场点评和交流,为参赛者提供建议和指导。
3. 媒体采访与宣传报道
· 安排媒体采访环节,让参赛者接受采访并获得更多曝光机会。
· 撰写新闻稿件和宣传报道,发布至相关媒体平台,扩大比赛影响力。
4. 赛后总结与反馈收集
· 进行比赛总结,分析比赛成果和不足之处。
· 收集参赛者和观众的反馈意见,为未来比赛改进提供参考。
六、赛事辅导方案
为了确保竞赛的顺利进行和参赛者的顺利参赛,制定如下赛前培训方案:1.培训师资
由公司经验丰富的专家等担任培训师资,确保培训质量和效果。
2.培训方式
采用理论讲解、案例分析、实践操作相结合的方式进行培训,让参赛者更好地理解和掌握相关技术和应用。
3.培训效果评估:
在培训过程中,将对参赛者的学习情况进行评估,包括课堂表现、作业完成情况等。同时,在培训结束后,将进行一个小型的测试评估,以确保参赛者已经掌握了相关技术和应用。
4.培训内容:
(1)语音识别与控制模块:
· 介绍语音识别与控制的基本概念、原理和技术。包括语音信号处理、特征提取、模型训练等;
· 重点讲解Python语言在语音识别与控制方面的应用,包括Python语音识别库的使用等;
· 讲解如何通过API接口实现语音的识别与合成,包括语音命令的获取、解析和执行;
· 介绍如何通过获取语音命令执行后的返回值来进行自定义控制。
(2)图像识别与检测模块:
· 介绍图像识别与检测的基本概念、原理和技术。包括图像预处理、特征提取、模型训练等;
· 重点讲解深度学习算法在图像识别与检测方面的应用,如卷积神经网络(CNN)的使用;
· 讲解如何生成数据集配置文件,包括数据集的收集、标注和转化;
· 介绍如何训练和测试模型,包括模型参数的调整、优化和评估。
(3)人工智能应用开发模块:
· 计算机视觉技术,包括图像分类、目标检测、图像分割等;
· 如何将这些技术应用到机器人视觉感知中,如通过计算机视觉实现环境感知、通过目标检测实现自动驾驶等;
· 自动驾驶中的传感器融合、路径规划、控制算法等技术。
(4)综合应用开发与维护:
· 介绍人工智能应用开发的基本概念、原理和技术。包括人工智能典型行业应用程序的开发流程、技术选型等;
· 重点讲解计算机视觉在人工智能应用开发方面的应用,如目标检测、人脸识别等;
· 讲解如何通过AI模型接口服务实现推理结果,包括模型的部署、调用和优化;
· 介绍如何将人工智能技术应用于典型行业,如金融、医疗、教育等。
七、质量保障方案
1. 产品检验与测试
在产品制造完成后,将进行以下检验与测试:
(1)外观检查:检查产品的外观是否符合设计要求,表面无明显划痕、变形等质量问题。
(2)尺寸检测:测量产品的各项尺寸参数,确保符合设计图纸要求。
(3)性能测试:对产品的各项功能进行测试,确保产品在预期使用条件下能够正常工作。
(4)环境适应性测试:根据产品预期使用环境,进行必要的环境适应性测试,如温度、湿度、抗干扰等测试。
2. 文件资料审查
对产品的相关文件资料进行审查,包括:
(1)产品图纸:确保产品图纸符合设计要求,标注清晰、准确。
(2)加工工艺文件:审查加工工艺文件,确保加工流程符合规范,指导工人进行正确操作。
(3)质量记录:检查产品质量记录,确保产品在制造过程中的质量控制情况清晰可查。
3. 包装与运输保障
为确保产品在运输过程中不受损坏,将采取以下措施:
(1)使用专业的缓冲材料对产品进行保护,防止产品在运输过程中受到震动、撞击等损害。
(2)在包装箱内放置清单,包括产品名称、数量、规格等信息,以方便客户核对。
(3)选择可靠的物流公司进行产品运输,确保产品安全、准时送达目的地。
4. 客户验收与反馈
在产品送达赛场后,将与赛场工作人员配合进行产品检测。具体措施如下:
(1)与客户共同核对产品的数量、规格等信息,确保产品与订单一致。
(2)邀请客户对产品的外观、功能等进行检测,发现问题及时进行处理。
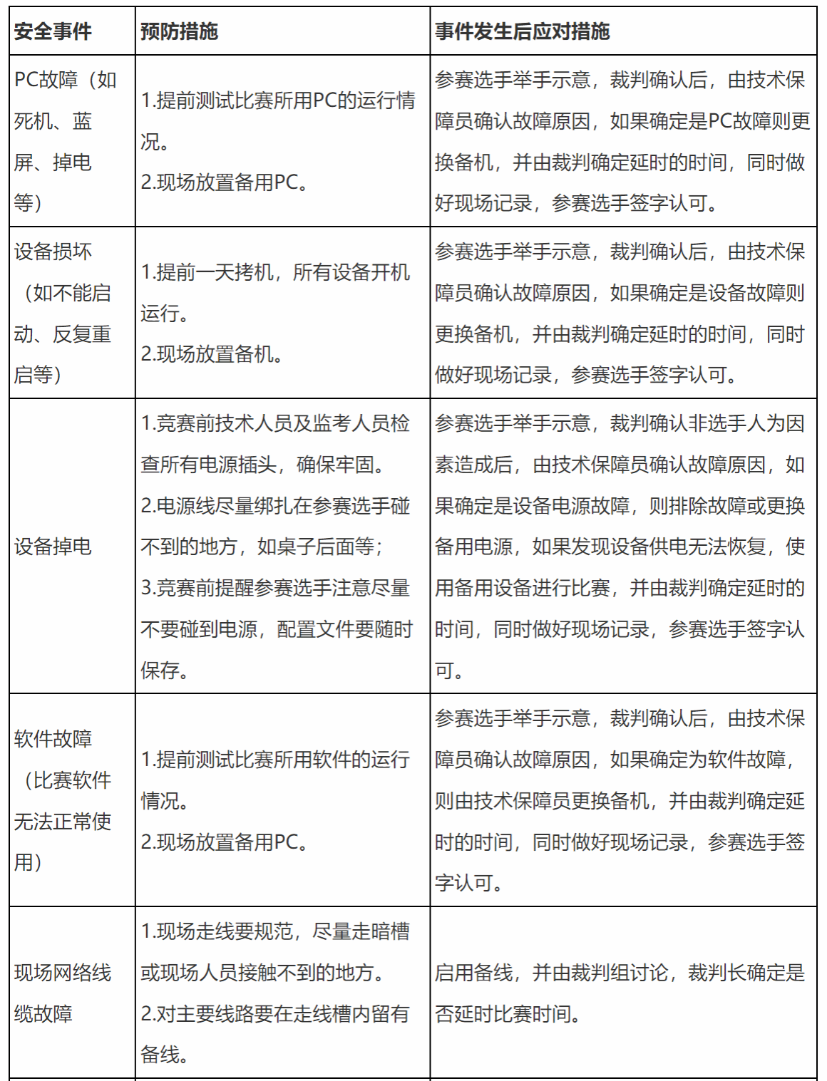
八、提供合理有效的应急预案
为保障竞赛期间顺利进行,我司严格按照大赛组委会、执委会相关要求,坚持确保安全稳定、性能优越的原则,将赛事各项工作细化分解,做好充分的应急预案,全力配合大赛组委会、执委会及赛项保障单位,进行比赛场地、比赛设施设备和工具材料等技术保障工作,完全支撑大赛组委会组织制定的赛项技术文件、比赛试题、比赛评判等相关工作。
(1)赛前技术服务应急预案:
1) 设备设施交货:
l 提供及时有效运输方案,保障设备设施按照竞赛需求及时到达。
l 提供包装科学、卸货安全的装卸方案,保障设备设施安全、及时到场。
l 检查设备的数量、规格和完整性,确保没有遗漏或损坏。
l 准备备用设备,以备不时之需。
2) 安装调试:
l 分配专业技术人员进行设备的安装和调试工作,确保设备正常运行。
l 提前制定安装和调试计划,确保每个设备都按照标准程序进行安装和测试。
l 确保技术人员具备必要的工具和备件,以便快速解决设备安装和调试过程中出现的问题。
3) 技术支持:
l 配合赛项专家及场地经理,设立技术支持团队,提供设备技术服务。
l 提供充分的技术培训,包括设备操作、故障排除和安全注意事项等方面的资料。
(2)赛中技术服务应急预案:
1) 制定全面的赛场应急处理办法, 竞赛过程中若出现竞赛设备设施技术平台故障,配合裁判长等相关人员,提出妥善的处置方案。
具体预案如下:


2) 设备故障和维修:
l 配备专业技术人员和维修工具,能够迅速响应和处理设备故障。
l 建立设备故障检修规范,确保及时报修并解决故障。
3) 紧急技术支持:
l 设立技术支持专人,以提供实时的技术支持和解答疑问。
l 分配专业技术人员随时检查设备运行状况,并解决可能出现的问题。
4) 人员调配:
l 根据比赛现场的实际情况,灵活调配工作人员,确保各个岗位有足够的人手,以应对突发情况。
(3)赛后技术服务应急预案:
1) 撤场:
l 制定撤场计划,包括设备拆卸、包装和运输等方面的安排。
l 分配专业人员负责设备的拆卸和包装工作,确保设备安全地离开比赛现场。
2) 总结和评估:
l 在比赛结束后,组织相关人员进行赛事总结和评估,包括设备性能、技术支持和服务质量等方面的反馈。
l 根据评估结果,及时改进和优化服务流程和技术支持方案。
3) 赛后支持:
l 持续开展竞赛优秀案例分享及专题报告,进行赛后资源转化的技术服务工作。
l 提供售后支持服务,包括设备保修、维护和升级等。
4) 建立沟通渠道:
l 在赛后建立与赛项相关工作人员的沟通渠道,收集意见和建议,以进一步优化赛事服务。
上述应急预案实际应根据具体比赛的规模、场地和特点进行定制和完善。此外,与赛项相关工作人员建立良好的沟通和合作关系也是应急预案成功执行的关键因素之一。
九、其他附加说明
(一)选手安全防护要求
1. 参赛选手应严格遵守设备安全操作规程;
2. 参赛选手严禁使用有缺陷的人身防护用具;
3. 参赛选手停止操作时,应保证设备的正常运行,比赛结束后,所有设备保持运行状态,不要拆、动硬件连接,确保设备正常运行和正常评分;
4. 参赛选手应保证设备和信息完整及安全。
(二)赛事安全要求
1. 禁止选手及所有参加赛事的人员携带任何有毒有害物品进入竞赛现场;
2. 赛场必须留有安全通道;必须配备灭火设备;赛场应具备良好的通风、照明和操作空间要求;
3. 承办单位应设置专门的安全防卫组,负责竞赛期间健康和安全事务,主要包括检查竞赛场地、与会人员居住地及其周围环境的安全防护;做好大赛安全、 健康和公共卫生及突发事件预防与应急处理等工作;
4. 赛场必须配备医护人员和必须的药品和救护设备。
(三)绿色环保
1. 比赛严格遵守我国环境保护法,赛场任何工作都不应该破坏赛场周边环境;
2. 坚持绿色发展理念。所有可循环利用的材料都应分类处理和收集。
(四)开放赛场
1. 赛前安排各参赛队选手统一有序的熟悉竞赛场地和设备,不允许拆装设备、不允许修改软件、设备参数等;
2. 熟悉场地时,不得携带手机、相机等设备,不得对赛场及赛场设备拍照;
3. 熟悉场地时不发表没有根据以及有损大赛整体形象的言论;熟悉场地时严格遵守大赛各种制度,严禁拥挤、喧哗,以免发生意外事故。
(五)其他说明
1. 比赛中如有现场测试,场地、环境、道具、设备等,以赛场实况为准;现场测试前,所有参赛队必须对场地、环境进行全面检查,一旦测试开始,不得以场地、环境、布局、道具等问题提出重测要求;
2. 本文件内容如有更新,以最新发布版本为准;
3. 因疫情等各种因素导致各种情况的改变与调整,以组委会最后通知或现场安排为准。