一、竞赛概要
(一)赛题背景
近年来,"互联网+工业”成为了中国制造业转型升级的重要方向。在数字化、智能化、网络化的大背景下,互联网技术与传统工业深度融合,为制造业注入了新的活力和动力,推动了中国制造业向高质量发展的转型。聚焦产品、企业、产业竞争力提升和可持续发展需求,挖掘一批技术先进、成效显著、易推广复用的工业互联网解决方案,加快工业知识的沉淀、传播和复用,以价值为牵引推动工业互联网平台赋能制造业高端化、智能化、绿色化转型。
(二)具体内容
任务基于工业、制造业、能源等领域进行应用作品设计,要求作品运用工业互联网相关技术,实现产业向数字化、智能化和网络化升级,要求选手建立模型、应用模拟数据源完成设备监控、数据可视化开发、数据管理等任务,并提供相关的技术方案文档、演示PPT等内容。
二、挑战规则
(一)竞赛方式及要求
1. 选手须为本科院校在籍学生,不另设组别;
2. 每个参赛队由最多5名参赛学生和不多于2名指导教师组成,指导教师须为本校专职教师,不可跨校组队。参赛选手、指导教师报名获得确认后不得随意更换,如备赛过程中参赛选手和指导教师因故无法参赛,参赛单位需提交书面申请进行人员更换,否则视为自动放弃竞赛;竞赛开始后,参赛队不得更换参赛队员。
(二)竞赛任务要求
参赛选手依托工业数字孪生平台完成一个工业互联网解决,要求选手基于实际应用场景,搭建仿真场景模型,设计监控管理系统并实现可视化开发应用到行业应用作品中。应用围绕典型行业业务场景,如工业4.0、智能制造业、智慧能源等,形成工业互联网数字化、智能化和网络化属性的业务场景应用。可参考的方向包括但不局限于:
1、工业4.0(工业系统的状态监测和故障诊断、设备状态远程采集监测)
2、智能制造业(电子制造生产线的数据监测平台、食品加工产线等)
3、智慧能源(智慧园区能源管理系统、智慧工厂公辅设备内耗采集)
作品需能现场展示应用效果。鼓励选手在工业互联网平台应用功能或业务场景上进行创新。需特别注意的是,为符合本赛项主题,作品中应当展现基于工业数字孪生平台实现,否则评审时将视其为无效作品。
(三)竞赛流程
具体竞赛日期详见后续通知。整个比赛时间预计为3天,其中正式比赛为1天。
竞赛时间安排与流程(以最终通知为准)

(四)命题方式
本项目方案公布前由相关专家设计命题方案,题目同技术文件方案同步公布。
(五)统分方法
每组选手完成产品展示、PPT讲解及专家答辩后,评委开始进行评分。评定结束后,评委应在评分表上签字确认。若出现零分或满分,评委应及时上报评委组长进行复核,经组长复核确认后方可进入结果统计。
(六)评分标准
参赛选手依托工业数字孪生平台完成一个工业互联网解决,要求选手基于实际应用场景,搭建场景模型,设计监控管理系统并实现可视化开发应用到行业应用作品中。应用围绕典型行业业务场景,如工业4.0、智能制造业、智慧能源等,形成工业互联网数字化、智能化和网络化属性的业务场景应用。可参考的方向包括但不局限于:
1、工业4.0(工业系统的状态监测和故障诊断、设备状态远程采集监测)
2、智能制造业(电子制造生产线的数据监测平台、食品加工监控系统等)
3、智慧能源(智慧园区能源管理系统、智慧工厂公辅设备内耗采集)
作品需能现场展示应用效果。鼓励选手在工业互联网平台应用功能或业务场景上进行创新。需特别注意的是,为符合本赛项主题,作品中应当展现基于工业数字孪生平台实现,否则评审时将视其为无效作品。
现场演示和答辩流程:

提交材料:

评分表参考:

注:如赛项需要,具体评分标准以现场评委组长公布为准。
(七)选手须具备的能力
l 具备编写工业互联网多领域建模能力、数据可视化展示脚本的能力;
l 具有工业互联网数据采集环境搭建调试、系统集成及运行维护的能力;
l 具有工业互联网平台功能配置、数据处理及运行监测的能力;
l 行业应用场景理解能力:选手需要对工业4.0、智能制造业、智慧能源等典型行业业务场景有深入的理解,能够根据实际需求进行应用开发和设计。
l 创新能力和解决问题的能力:鼓励选手在工业互联网技术应用功能或业务场景上进行创新,提出新的解决方案,解决实际问题。
l 团队协作和沟通能力:选手需要与团队成员进行有效的协作和沟通,共同完成项目的开发和实施。
l 现场展示能力:作品需能现场展示应用效果,选手需要具备良好的现场展示能力,能够清晰地展示自己的作品和应用效果。
(八)场地设备
竞赛场地需要一个足以容纳每组最多2名参赛者、3-4名评审专家进行赛事活动。建议选择一个宽敞的会议室或教室,以确保所有人都能舒适地参与活动。
计算机设备:至少需要两台计算机,一台用于安装和调试应用程序,另一台用于演示PPT和进行专家答辩。建议选择高性能的台式机或笔记本电脑,以确保应用程序的稳定性和流畅运行。
投影设备:需要一个投影仪或大屏幕显示器,用于展示PPT和其他演示材料。如果选择投影仪,需要考虑投影幕的大小和位置,以确保评委都能清晰地看到投影内容。
网络设备:需要稳定的网络连接,以便在演示过程中播放视频、图片和其他在线资源。建议使用有线连接,以确保稳定的网络性能。
声音设备:需要一个高质量的麦克风和扬声器,以确保演示者的声音清晰洪亮。可以选择便携式的音响设备或使用计算机内置的音频设备。
(九)评委构成和分组
赛场实行评委组长负责制,全面负责本赛项的竞赛执裁工作。
(1)评委组
评委组设评委组长一名,评委员若干,评委员由院校、行业、企业人员组成;评委员须符合评委员工作管理规范,赛前由技术工作委员会统一组织评委员培训。
(2)评委任职条件
评委原则上应具备以下条件:
l 热爱祖国,遵纪守法,爱岗敬业,思想品德优秀,有较强的团队合作精神、组织协调能力,处理问题公平、公正;
l 建议由高校、高职院校以及行业、企业专家共同构成评委组。
(3) 预期分组与分工方案
评委组成员负责各项赛务工作。主要包括参与确定竞赛项目和比赛规则、评分标准及相关竞赛技术性文件;负责竞赛场地、设备等的检验;负责全过程竞赛的执裁工作和竞赛成绩的汇总、审核、报批、发布。
三、竞赛软硬件平台
工业数字孪生平台介绍:
工业数字孪生平台是一种利用数字化技术和数据分析,将现实世界中的实体、系统或过程进行虚拟化建模,以实现对其实时监测、仿真模拟、预测分析和优化决策的智能平台。工业数字孪生平台从实际行业应用出发,着力研究工业互联网产业、尤其是战略性新兴产业下岗位要求的技术技能,填补相关专业的教学不足。工业数字孪生基础实训平台适用于电子制造、产品生产、设备制造等行业。通过工业数字孪生基础实训平台仿真现实工厂中的生产线,实现数字孪生、PLC虚拟仿真调试、生产制造工程虚拟组建和调试,更好地促进未来工业数字孪生和工业互联网行业中的迭代。
比赛平台示意图:

图:工业数字孪生平台

设备信息及功能:
四、竞赛实施计划
(一)赛前
1. 宣传与推广
· 制定比赛宣传方案,明确宣传渠道和内容,制作宣传海报、视频等素材。
· 通过线上线下多渠道进行宣传推广,吸引参赛者报名参加。
2. 报名与审核
· 开放比赛报名平台,收集参赛者的基本信息和参赛项目资料。
· 对参赛项目进行初步审核,确保符合比赛要求和规范。
3. 赛前培训与指导
· 组织赛前培训会议,介绍比赛细节、规则和注意事项。
· 提供相关培训资料和教程,指导参赛者做好比赛准备。
4. 场地布置与设备准备
· 根据比赛需求,提前安排比赛场地,确保场地安全、宽敞、舒适。
· 准备比赛所需的设备和工具,如计算机、竞赛软件平台等。
(二)赛中
1. 开幕式与赛前说明
· 举行比赛开幕式,介绍比赛背景、宗旨和目标。
· 邀请嘉宾致辞,为比赛加油鼓劲。
2. 项目抽签
· 进行项目抽签,确定比赛顺序。
3. 比赛过程管理
· 制定比赛流程和时间表,确保比赛按时进行。
· 提供必要的服务和支持,如餐饮、休息区、技术支持等。
4. 评委与评分标准
· 确定评委团队,明确评分标准和规则。
· 对比赛过程进行监督和记录,确保公平公正。
5. 观众参观与安全保障
· 组织观众进行赛事参观,增强比赛观赏性和参与感。
· 加强安全保障措施,确保比赛现场安全有序。
(三)赛后
1. 颁奖与表彰仪式
· 根据比赛成绩,进行颁奖和表彰仪式。
· 颁发奖杯、证书等荣誉证明,表彰优秀参赛者和团队。
2. 成果展示与交流
· 提供机会让参赛者展示项目成果,分享经验和心得。
· 组织相关行业专家和学者进行现场点评和交流,为参赛者提供建议和指导。
3. 赛后总结与反馈收集
· 进行比赛总结,分析比赛成果和不足之处。
· 收集参赛者和观众的反馈意见,为未来比赛改进提供参考。
五、赛事辅导方案
为了确保竞赛的顺利进行和参赛者的顺利参赛,制定如下赛前培训方案:1.培训师资
由公司经验丰富的专家等担任培训师资,确保培训质量和效果。
2.培训方式
采用理论讲解、实践操作相结合的方式进行培训,让参赛者更好地理解和掌握相关技术和应用。
3.培训内容:
(1)基础理论知识培训
l 工业互联网基础知识:网络体系、平台体系和安全体系等基本原理和概念。
(2)平台软件培训
l 工业数字孪生平台介绍
l 工业数字孪生软件简介
六、质量保障方案
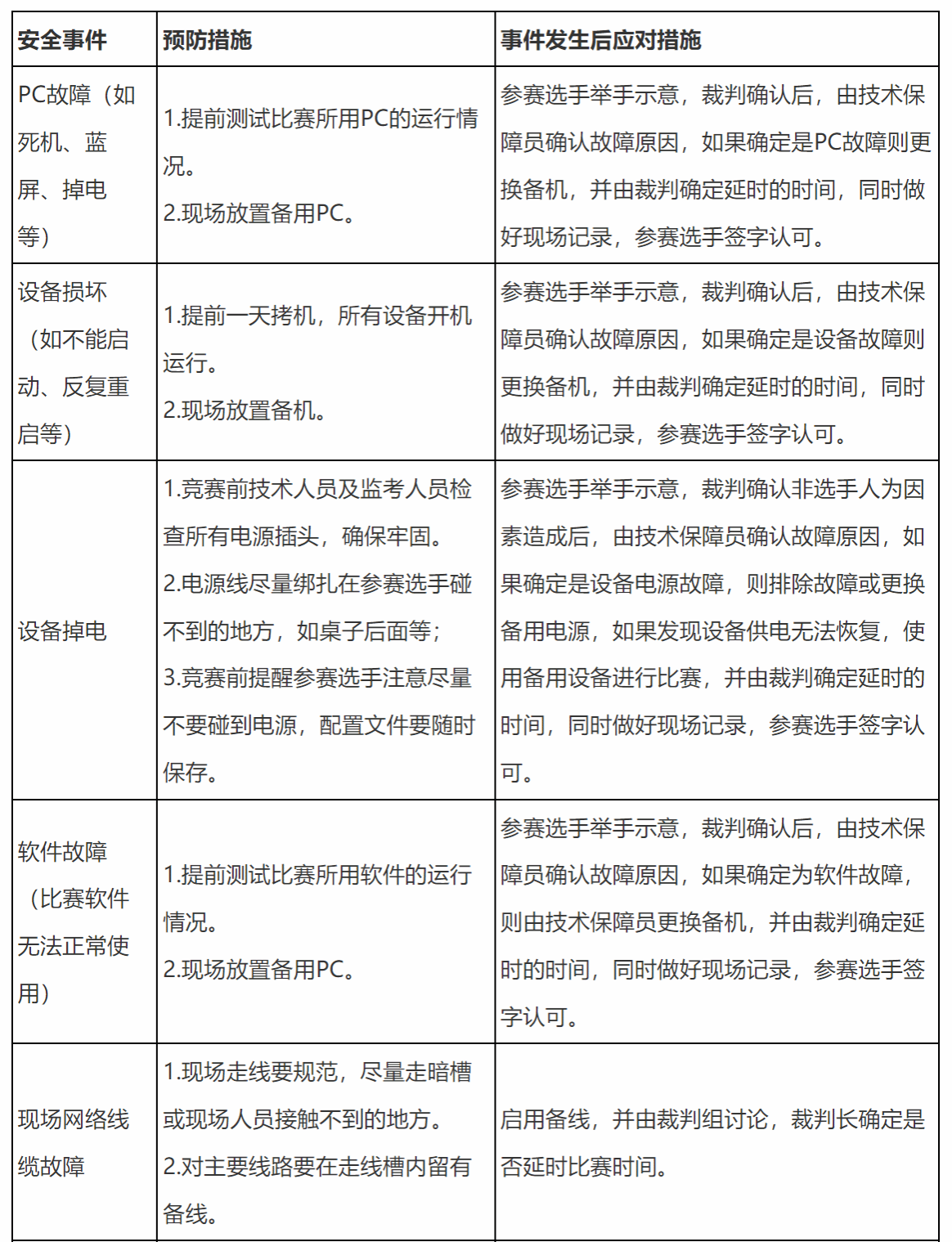
1. 竞赛软硬件环境和电脑在比赛前进行压力测试,验证功能正常。竞赛现场准备有2套完整的竞赛环境和充足的备用设备,保证在出现非选手原因的损坏时,经现场裁判认定,裁判长确认后,由赛场技术支持人员予以及时更换。
2. 竞赛过程中出现设备掉电、故障等意外时,现场裁判需及时确认情况,安排赛场技术支持人员进行处理,现场裁判登记详细情况,填写补时登记表,报裁判长批准后,可安排延长补足相应选手的比赛时间。
3. 本赛项竞赛过程中各个竞赛赛位为独立供电且各个参赛队均采用独立网络进行竞赛,如在竞赛时某赛位参赛队出现意外境况不会影响其它赛位正常比赛,不会由此对成绩产生影响。
4. 比赛期间发生大规模意外事故和安全问题,发现者应第一时间报告赛项执委会,赛项执委会应采取中止比赛、快速疏散人群等措施避免事态扩大,并第一时间报告赛项执委会。赛项出现重大安全问题可以停赛,是否停赛由赛项执委会决定。事后,赛项执委会应向上级领导部门报告详细情况。
七、应急预案
为保障竞赛期间顺利进行,我司严格按照大赛组委会、执委会相关要求,坚持确保安全稳定、性能优越的原则,将赛事各项工作细化分解,做好充分的应急预案,全力配合大赛组委会、执委会及赛项保障单位,进行比赛场地、比赛设施设备和工具材料等技术保障工作,完全支撑大赛组委会组织制定的赛项技术文件、比赛试题、比赛评判等相关工作。
(1)赛前技术服务应急预案:
1) 设备设施交货:
l 提供及时有效运输方案,保障设备设施按照竞赛需求及时到达。
l 提供包装科学、卸货安全的装卸方案,保障设备设施安全、及时到场。
l 检查设备的数量、规格和完整性,确保没有遗漏或损坏。
l 准备备用设备,以备不时之需。
2) 安装调试:
l 分配专业技术人员进行设备的安装和调试工作,确保设备正常运行。
l 提前制定安装和调试计划,确保每个设备都按照标准程序进行安装和测试。
l 确保技术人员具备必要的工具和备件,以便快速解决设备安装和调试过程中出现的问题。
3) 技术支持:
l 配合赛项专家及场地经理,设立技术支持团队,提供设备技术服务。
l 提供充分的技术培训,包括设备操作、故障排除和安全注意事项等方面的资料。
(2)赛中技术服务应急预案:
1) 制定全面的赛场应急处理办法, 竞赛过程中若出现竞赛设备设施技术平台故障,配合裁判长等相关人员,提出妥善的处置方案。
具体预案如下:


2) 设备故障和维修:
l 配备专业技术人员和维修工具,能够迅速响应和处理设备故障。
l 建立设备故障检修规范,确保及时报修并解决故障。
3) 紧急技术支持:
l 设立技术支持专人,以提供实时的技术支持和解答疑问。
l 分配专业技术人员随时检查设备运行状况,并解决可能出现的问题。
4) 人员调配:
l 根据比赛现场的实际情况,灵活调配工作人员,确保各个岗位有足够的人手,以应对突发情况。
(3)赛后技术服务应急预案:
1) 撤场:
l 制定撤场计划,包括设备拆卸、包装和运输等方面的安排。
l 分配专业人员负责设备的拆卸和包装工作,确保设备安全地离开比赛现场。
2) 总结和评估:
l 在比赛结束后,组织相关人员进行赛事总结和评估,包括设备性能、技术支持和服务质量等方面的反馈。
l 根据评估结果,及时改进和优化服务流程和技术支持方案。
3) 赛后支持:
l 持续开展竞赛优秀案例分享及专题报告,进行赛后资源转化的技术服务工作。
l 提供售后支持服务,包括设备保修、维护和升级等。
4) 建立沟通渠道:
l 在赛后建立与赛项相关工作人员的沟通渠道,收集意见和建议,以进一步优化赛事服务。
上述应急预案实际应根据具体比赛的规模、场地和特点进行定制和完善。此外,与赛项相关工作人员建立良好的沟通和合作关系也是应急预案成功执行的关键因素之一。
八、其他附加说明
(一)选手安全防护要求
1. 参赛选手应严格遵守设备安全操作规程;
2. 参赛选手严禁使用有缺陷的人身防护用具;
3. 参赛选手停止操作时,应保证设备的正常运行,比赛结束后,所有设备保持运行状态,不要拆、动硬件连接,确保设备正常运行和正常评分;
4. 参赛选手应保证设备和信息完整及安全。
(二)赛事安全要求
1. 禁止选手及所有参加赛事的人员携带任何有毒有害物品进入竞赛现场;
2. 赛场必须留有安全通道;必须配备灭火设备;赛场应具备良好的通风、照明和操作空间要求;
3. 承办单位应设置专门的安全防卫组,负责竞赛期间健康和安全事务,主要包括检查竞赛场地、与会人员居住地及其周围环境的安全防护;做好大赛安全、 健康和公共卫生及突发事件预防与应急处理等工作;
4. 赛场必须配备医护人员和必须的药品和救护设备。
(三)绿色环保
1. 比赛严格遵守我国环境保护法,赛场任何工作都不应该破坏赛场周边环境;
2. 坚持绿色发展理念。所有可循环利用的材料都应分类处理和收集。
(四)开放赛场
1. 赛前安排各参赛队选手统一有序的熟悉竞赛场地和设备,不允许拆装设备、不允许修改软件、设备参数等;
2. 熟悉场地时,不得携带手机、相机等设备,不得对赛场及赛场设备拍照;
3. 熟悉场地时不发表没有根据以及有损大赛整体形象的言论;熟悉场地时严格遵守大赛各种制度,严禁拥挤、喧哗,以免发生意外事故。
(五)其他说明
1. 比赛中如有现场测试,场地、环境、道具、设备等,以赛场实况为准;现场测试前,所有参赛队必须对场地、环境进行全面检查,一旦测试开始,不得以场地、环境、布局、道具等问题提出重测要求;
2. 本文件内容如有更新,以最新发布版本为准;
3. 因疫情等各种因素导致各种情况的改变与调整,以组委会最后通知或现场安排为准。