一、 赛项介绍
“岭南海上丝绸之路”赛项是2025年广东省大学生计算机设计大赛暨第18届中国大学生计算机设计大赛粤港澳大湾区赛赛区独立赛题(以下简称“2025省赛”)下属“广东AIGC技术应用静态媒体”类别的省赛独立子赛题。除此页面说明的事项以外,其余事项均按2025省赛实施方案执行。本页面所表述的“竞赛”或“赛项”,均为“岭南海上丝绸之路”竞赛内容。
基于生成式AIGC技术
“岭南海上丝绸之路”竞赛要求参赛队伍以生成式AIGC技术创作静态视觉设计作品。参赛选手需提前学习并熟知生成式AIGC技术相关内容,技术支持单位将为参赛选手提供学习丰富的资料。
竞赛分本科组和高职组,专业组与普通组
本次竞赛分本科组和高职组,其中再分专业组(设计专业)与普通组(非设计专业),竞赛内容一致,但不同组别分别评审,决赛时皆需参与现场答辩。
本赛项是省赛独立赛题,不设国赛通道。
广东外语外贸大学为本赛项决赛承办单位。
本赛项协办单位未定,后续确定后公布。
广州冠岳网络科技有限公司为本赛项提供全程技术支持。
二、 赛项说明
(一) 赛程安排
本次竞赛分为本科组和高职组,并且采用进阶式竞赛方式,即包括校级初赛和省级决赛。
1. 校级初赛:由学校组织校内赛,由各校自行组织评审,推选出参加省赛评选的参赛队伍,每个学校上推队伍不超过5支。
上推截止时间:2025年4月20日
2. 省级决赛:结合参赛队伍的决赛作品与学生现场答辩情况采用现场打分的方式进行评审。
决赛时间:2025年5月下旬(暂定)
决赛形式:现场决赛
(二) 奖项设置
本次竞赛的奖项设置依照《2025年广东省大学生计算机设计大赛实施方案》的奖项设置方案执行。
大赛获奖比例:一等奖(6%)、二等奖(12%)、三等奖(24%);
注:获奖比例的设定将以有效参赛队伍总数为基数。
(三) 报名须知
1. 参赛人员及作品名额
(1) 省内普通高等学校在读全日制本专科学生(包括来华留学生)均可以组队参加所有类别的竞赛,欢迎香港、澳门高校大学生参加大赛。港澳院校参赛视同境内高校参赛。
(2) 每队成员及指导老师必须来自同一高校,不能跨校组队。各类作品每队参赛人数为2-5人,指导教师不多于2人。每位作者在本赛项中只能参与一件作品,无论作者排名如何。每位学生只能参加一个队伍报名,每个队伍只能提交1件作品。
(3) 每校参赛作品数不多于5件。
(4) 本科组与高职组分别评审,专业组与普通组分别评审(普通组参赛队伍成员中不可含有设计专业学生,否则视为无效参赛)。
2. 竞赛分组
大类:赛区独立媒体类赛题
小类:按普通组与专业组进行决赛
AI平面设计普通组、AI环境设计普通组、AI产品设计普通组
AI平面设计专业组、AI环境设计专业组、AI产品设计专业组

*参赛作品有多名作者的,如有任何一名作者归属于专业组作者清单所述专业,则作品应参加专业组竞赛。属于普通组的作品只能参加普通组的竞赛,不得参加专业组的竞赛。界定数媒类作品专业组的专业清单(参考教育部 2020 年发布新专业目录),具体包括:
1) 教育学类:040105 艺术教育。
2) 新闻传播学类:050302 广播电视学、050303 广告学、050306T 网络与新媒体、050307T 数字出版。
3) 机械类:080205 工业设计。
4) 计算机类:080906 数字媒体技术、080912T 新媒体技术、080913T 电影制作、080916T 虚拟现实技术。
5) 建筑类:082801 建筑学、082802 城乡规划、082803 风景园林、082805T 人居环境科学与技术、082806T 城市设计。
6) 林学类:090502 园林。
7) 戏剧与影视学类: 130303 电影学、130305 广播电视编导、130307 戏剧影视美术设计、130310 动画、130311T 影视摄影与制作、130312T 影视技术。
8) 美术学类:130401 美术学、 130402 绘画、130403 雕塑、130404 摄影、130405T 书法学、130406T 中国画、130408TK跨媒体艺术、130410T 漫画。
9) 设计学类: 130501 艺术设计学、130502 视觉传达设计、130503 环境设计、130504 产品设计、130505 服装与服饰设计、130506 公共艺术、130507 工艺美术、130508 数字媒体艺术、130509T 艺术与科技、130511T 新媒体艺术、130512T 包装设计、082404T 家具设计与工程、130510TK陶瓷艺术设计、81602 服装设计与工程。
备注:现有专业中如果涉及上述专业方向,视同按照专
业类参赛。例如:计算机科学与技术(数字媒体方向)视同
专业组参赛。
3. 报名方式
报名网站:https://2025.jsjds.com.cn/
报名选择:【广东省赛专报类别】-广东AIGC技术应用静态媒体-“岭南海上丝绸之路”
报名截止时间:4月20日。
详情请向各校赛务联系老师咨询。
三、 赛题说明
(一) 赛题介绍
岭南海上丝绸之路
海上丝绸之路作为连接东西方的生命线,见证了无数国家的经济贸易往来与文化艺术交融,更孕育出了底蕴深厚、多元共存的海上丝绸之路文化。岭南是中国古代海上丝绸之路(以下简称“海丝”)的发祥地,拥有大量珍贵的海丝文化遗产,具有起始年代早、时代跨度大、数量众多、类型丰富、保存较好等特点。海丝文化遗产是岭南民众的重要历史记忆、情感联系和精神凝聚。
本赛道以“广东十大海上丝绸之路文化地理坐标”以及岭南海上丝绸之路沿线的海丝遗存、海丝器物、非物质文化遗产、海丝事迹四类文化元素为创意点进行主题视觉设计。
1. 广东十大海上丝绸之路文化地理坐标
广州十三行(博物馆、锦纶会馆、粤海关博物馆、广州邮政博览馆、沙面)
广州黄埔古港
深圳南头·赤湾丝路历史文化古迹
汕头樟林古港
梅州松口古镇
湛江徐闻古港
茂名滨海新区海丝遗迹
清远浈阳峡
潮州宋代笔架山窑
揭阳惠来沿海海丝遗迹
2. 海丝遗存
岭南海丝遗存大致可分为港航遗存、文化交流遗存、海神信仰遗存、外销品生产遗存几大类。
l 港航遗存
Ø 广东省境内:
黄埔古港、樟林古港、饶平柘林古港、徐闻海安港、屏越国-南汉国宫署遗址、徐闻二桥遗址等。
莲花塔、琶洲塔、怀圣寺光塔、六榕寺塔、“南海1号”沉船遗址等。
Ø 港澳境内:
九龙圣山遗址、大屿山竹篙湾遗址、屯门、佛头洲税关、龙津石桥草、堆街八十号石结构遗迹等。
鹤咀灯塔、青洲灯塔、尖沙咀报时塔、西贡沙咀沉船遗址、澳门东望洋灯塔。


l 文化交流遗存
Ø 广东省境内:
光孝寺、华林寺、海幢寺南华禅寺、开元寺、清真先贤古墓、怀圣寺等
Ø 港澳境内:
澳门妈阁庙、莲峰庙、福德祠


l 海神信仰遗存
Ø 广东省境内:
广州南海神庙、洪圣庙、广利庙、南海神祠、升平路天后宫等。
Ø 港澳境内:
圣保禄学院遗址、高园街大坑遗迹、圣老楞佐教堂、西望洋圣堂等。


l 外销品生产遗存
Ø 广东省境内:
新会官冲窑、梅县水车窑西村窑、笔架山窑等

3. 海丝器物
海丝器物主要指在岭南海上丝绸之路沿线地区发现的具有历史、文化价值的文物和外销商业贸易品。
l 文物
Ø 广东省境内:
“南海一号”出土的瓷器、铜铁器、金银器、漆木器等文物,如南海窑酱釉“淳熙十年”印文四系罐、景德镇窑青白釉印花枝梅纹花口碗等;广州南越国宫署遗址出土文物宋代湖田窑青白釉墨书 “公使 ”款碗底残件;惠州窑瓷器等。
Ø 港澳境内:
香港圣山遗址出土文物,如宋代青黄釉龙纹六系罐;
澳门圣保禄学院遗址出土文物,如明代景德镇窑青花象首军持残片等。



l 商业贸易品
陶瓷器、丝绸、茶叶、金属制品、金银器、漆木器都是古时海上贸易的重要商品 。其中,比较有特色的外销品包括广绣、广州牙雕、通草画、香云纱等。



4. 非物质文化遗产
岭南海上丝绸之路沿线的非物质文化遗产,犹如璀璨星辰,见证了这片土地上千年的商贸往来与文化交流。这些非遗不仅是历史的生动记录,更是岭南独特文化魅力的重要体现。
现存非物质文化遗产的传统文化表现形式以及与之相关的实物和场所,主要包括传统技艺、传统美术、传统戏剧、曲艺、传统音乐、地域民俗等。如广绣、广彩、粤剧,香云纱染整技艺,佛山剪纸,石湾陶塑技艺,开平碉楼营造技艺,阳江漆器,惠东渔歌,以及妈祖信俗,疍家婚俗等。




5. 海丝事迹
海丝事迹指在古代海上丝绸之路历史中涌现的重要人物和事件,包括商人的跨国贸易、探险家的航海探险、文化使者的友好交流等。
l 重要事件
海上丝绸之路的开创、唐代广州成为世界大港、郑和下西洋与海上丝绸之路的拓展、清朝广州十三行的繁荣、葡萄牙人入据澳门等。
l 代表人物
郑和、冼夫人、林则徐、梁廷枏、利玛窦、伍秉鉴等。
(二) 岭南海上丝绸之路相关资料搜索平台
1. 广州海事博物馆 https://www.gzhsmuseum.com/
2. 广东海上丝绸之路博物馆 https://www.msrmuseum.com/
(三) 创作规则
1. 作品必须根据主题的要求展开。作品内容严格限定在1913年以前。如果涉及到1913 年以后的,一律视作违规作品。
2. 参赛作品的创作必须以AI工具为主体(具体软件工具不限,例如 “翼绘 AI” 等),且使用比例不少于60%。参赛者可充分发挥 AI 工具的优势,利用其生成创意元素、辅助设计过程或实现独特的视觉效果。创作软件的选择、作品的表现形式以及创作风格(写实、抽象、卡通等)均不受限制,鼓励参赛者展示如工作流等前沿AI应用技术,展现多样化的创意和设计手法。
3. 参赛作品需保证原创性和完整性,不得侵犯他人的著作权、专利权、商标权、肖像权、隐私权等任何法定权利(包括但不限于字体、音乐等素材的使用)。参赛者应确保作品为自己独立创作或团队共同创作,未抄袭他人作品或使用未经授权的素材。同时,参赛作品一律不可用作商业用途,仅用于本次大赛的展示、评审和学术交流等活动。
4.参赛作品严禁包含政治敏感、低俗、色情、宗教等违反法律法规和社会道德规范的内容。作品应积极向上,符合主流价值观,能够展现岭南海丝文化的正面形象和历史价值。参赛者需保证在赛事期间,参赛作品的著作权未移交他人,未被商用或授权他人使用,确保大赛的公正性和作品的合法性。
(四) 作品提交
1. 文档文件:创作理念和创作过程描述。
创作理念:参赛选手需在200字以内清晰阐述作品的创意构思来源,解释如何围绕主题展开,以及期望通过作品传达的文化内涵与情感表达。
创作过程描述:详细记录作品从构思到完成的阶段性过程。
通过截图(至少 3 张,包括但不限于初始草图、关键中间阶段成果、细节优化部分等)与文字描述相结合的方式呈现创作思路与流程。在文字描述中,必须注明使用的 AI 工具,如webui或comfyui。若使用webui,需描述整个操作流程,包括但不限于如何输入提示词(Prompts)、相关提示词(Prompts)的说明、如何调整参数以获得理想效果、如何进行多次迭代等;若使用 comfyui,需指出相关节点的作用及说明为什么使用该节点,例如某个特定的图像处理节点如何对海丝文化元素进行风格化处理,某个控制节点如何实现创意元素的融合等,以此确保评审人员能够清晰理解 AI 工具在创作过程中的具体运用。
2. 图片文件:过程截图和最终效果图。
过程截图:提供 3-5张能够展示作品创作过程的关键截图,如概念草图阶段展示创意雏形,中间生产阶段体现AI工具生成元素的融合与人为调整的过程,细节展示图突出作品中体现岭南海上丝绸之路文化元素的局部设计。图片格式为PNG,参赛者可以根据构图选择2560dpi * 1440dpi(横图)或1440dpi * 2560dpi(竖图),分辨率 300dpi 进行提交。
作品最终效果图:提交至少1张能够全面展示作品最终视觉效果的高清图片,体现作品在色彩搭配、构图布局、元素呈现等方面的完整性,清晰展现出岭南海上丝绸之路文化元素在作品中的融合与表达。
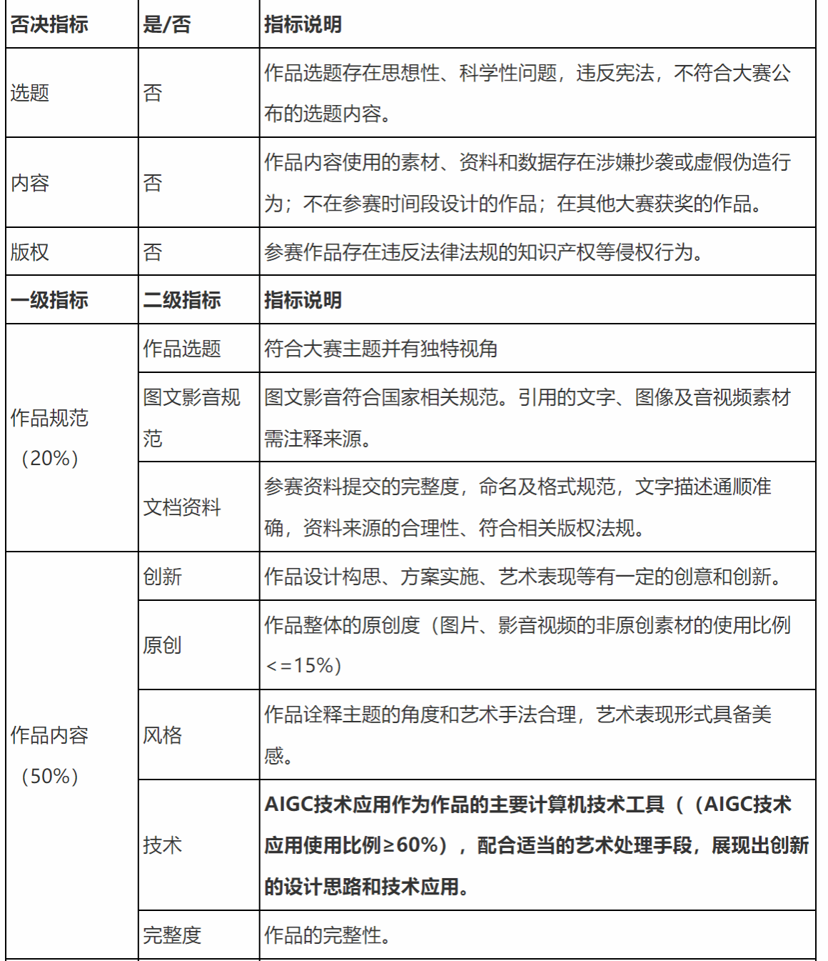
(五) 评审标准


注:本科组与高职组分别评审,专业组与普通组分别评审。
(六) 竞赛设备或平台
“岭南海上丝绸之路”竞赛由技术支持单位提供推荐AIGC创作工具——翼绘AI(https://aigc.goyor.com/),但该赛事创作工具不涉及唯一性,且无任何必选的设备系统采购内容。此外,技术支持单位将为学生提供竞赛训练所需的其他条件。包含但不限于,作品参考资料、创作学习视频课程等内容。
(七) 竞赛培训
为促进本次比赛顺利开展,赛项组织及实施工作人员计划通过多种形式开展赛事宣讲以及比赛技术指导。具体内容包含:线上赛项说明及宣讲会;定期线上技术培训及讲解以及联合承办单位、协办单位开展线下宣讲及技术培训等工作。资料及培训方式将于赛前公布。
一、 竞赛沟通交流
请扫描下方二维码,加入2025省赛“岭南海上丝绸之路”赛项交流群,申请时须备注姓名及学校名。

五、 大赛组织
主办单位:广东省教育厅
承办单位:广东外语外贸大学
协办单位:
技术支持:广州冠岳网络科技有限公司
赛题咨询:徐老师,13580552304(微信同号),邮箱:xut@eeyue.com