一、赛题内容
基于DeepSeek R1的端侧大模型开发与应用
本赛题要求参赛选手基于DeepSeek R1,针对特定场景,进行端侧大模型的开发和应用。参赛选手需要结合项目的具体应用情况,在模型数据处理、模型架构、预训练(Pre-training)、后训练(Post-training)、推理部署或AI infra等环节进行开发和优化,并在竞赛截止日期前提交相关文件。
竞赛任务说明
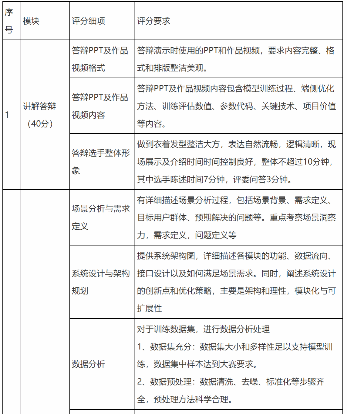
场景分析与需求定义:参赛选手需选择一个具体的端侧应用场景(如移动设备上的文本生成、边缘设备上的情感分析、智能手表上的健康监测、智能家居中的语音控制等),并对其进行全面分析。分析内容包括但不限于场景的业务需求、数据特性、计算资源限制以及潜在的用户痛点。重点考察选手对实际应用场景的洞察力、需求分析能力和问题定义能力。
系统设计与架构规划:基于场景分析的结果,设计一套完整的系统架构,涵盖数据处理、模型训练、端侧推理优化以及应用开发等环节。系统设计需考虑模块化、可扩展性和兼容性,确保各部分协同工作。重点考察选手的系统设计能力、架构规划能力和逻辑思考能力。
模型预训练或后训练:利用DeepSeek R1大模型,结合场景需求和数据特性,使用互联网开源或自备样本数据完成模型的训练。组委会将基于模型预训练、指令微调、反馈对齐等情况进行评测。提供训练后的模型性能分析报告,对比训练前后的性能提升。
推理部署优化:对训练后的DeepSeek R1模型进行端侧推理优化,以适应端侧设备的计算资源限制,确保模型在端侧设备上的高效运行。考察选手的端侧优化能力、资源管理能力和对模型性能与效率平衡的把控能力。
应用开发:利用优化后的端侧大模型,进行应用开发,输出Demo。考察选手的应用开发能力、用户体验设计能力和工程落地能力。组委会将根据应用开发的完整性,商业价值或社会价值等进行评测。
文档与演示:生成该任务的项目报告,报告包括项目背景,场景分析、系统设计、项目实施步骤过程,训练后的模型性能分析以及Demo展示。录制模型训练方法,端侧优化情况和应用展示的视频,并以PPT的形式进行现场演示和答辩。
最终,参赛队将提交项目报告,视频(不超过3分钟)及PPT。其中视频为模型训练方法及应用展示视频,PPT为现场答辩PPT。
作品与提交规范

二、评分规则
本赛题现场测试按如下规则排序:场景分析设计、训练微调及应用(50%)+功能创新性(10%)+作品答辩(40%),得本赛项现场测试排名。(初赛主要参考提交作品线下评选)


三、竞赛软件及数据要求
软件:
DeepSeek R1是一个开源权重的国产大模型,基于MoE(混合专家)架构。该架构通过组合多个专家模型,选择最适合特定任务的专家,实现高效推理。这使得在优化计算资源的同时,能够保持高性能。R1还通过纯强化学习模型,在推理任务中获得出色的表现,性能比肩OpenAI O1推理模型。DeepSeek R1适用于文本生成、分类、问答等多种场景,具有1.5B, 7B,8B,14B,32B,70B等多个参数版本。
本赛指定使用10B以下的DeepSeek R1蒸馏模型(即DeepSeek-R1-Distill-Qwen-1.5B、DeepSeek-R1-Distill-Qwen-7B、DeepSeek-R1-Distill-Llama-8B),作为端侧统一的基准大模型。
参考下载地址:https://github.com/deepseek-ai/DeepSeek-R1
数据:
参赛选手可以选择使用互联网上的开源数据集进行训练或微调,例如https://modelscope.cn/datasets
参赛队伍也可以使用自备数据集。
推理框架
选择适合端侧设备的推理框架,如:TensorFlow Lite、ONNX Runtime、PyTorch Mobile、NVIDIA TensorRT等,确保推理框架支持所选硬件的加速功能,并提供高效的模型推理能力。
硬件要求
参赛选手根据需要选择适合的端侧设备进行模型部署和测试,例如:智能手机、平板电脑、智能穿戴设备、嵌入式系统等
四、竞赛安排
4.1 大赛相关网址:
2025年广东省大学生计算机设计大赛暨第17届中国大学生计算机设计大赛粤港澳大湾区赛官方网站网址: http://jsjds.gdufs.edu.cn/
中国大学生计算机设计大赛报名平台: https://2025.jsjds.com.cn/account/StudentLogin
4.2 参赛简要说明:
以院校为单位组队参赛,每队成员及指导老师必须来自同一高校,不得跨校组队。每支参赛队由1-5名选手和不超过2名指导的教师组成。每校参赛队伍数不多于5队。该大赛属于软件应用与开发大类,因此每位作者在该类只能参与一件作品,无论作者排名如何。
4.3 竞赛时间和形式:
竞赛分为初赛和决赛,其中
初赛时间: 2025年4月27日至5月6日;
初赛形式为网络评审,即由评审专家组对参赛作品进行网络审查并评分;
决赛时间: 2025年5月18日(暂定):决赛形式为现场决赛;
初赛参赛作品上推的截止日期均为2025年4月20日,逾期视为无效报名,没有参赛资格。网上提交作品(平台或网盘中作品更新)截止日期:2025年4月25 日。
五、竞赛支持
5.1.竞赛环境提供与技术支持
AI大模型技术应用大赛由广东轩辕网络技术股份有限公司提供技术支持,可为参赛学生提供AI大模型相关培训,包括生成式人工智能原理、API开发、模型训练、微调和部署、产业应用等内容。
5.2.赛事规则指导
安排专家技术人员,为参赛学校师生提供线上线下培训,主要内容包括:本次赛题赛事规则、竞赛流程、评分标准、技术要点解读等。同时发布官方微信群,为参赛队伍提供在线答疑交流平台。
5.3.赛事沟通
微信扫码加群,获取更多赛项内容
